Accueil      CFAO      GO2CAM Electro-érosion

GO2CAM Electro-érosion

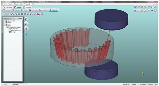
GO2Cam est un logiciel de CFAO qui vous permet de programmer vos trajectoires d’usinages en électroérosion 2 axes et 4 axes en toute simplicité. Vous avez le choix de programmer à partir de fichier 2D (DXF, DWG) ou de fichier 3D (STEP, X_T, CATIA, SOLIDWORKS……).

GO2Cam vous permet d’être opérationnel rapidement grâce à une mise en position rapide des pièces 3D.

GO2Cam vous permet de réaliser une simulation d’usinage avec les montages d’usinage

Demandez une présentation de logiciel

FAIRE UNE DEMANDE